Ch340 Circuit Diagram
Ch340 circuit diagram Arduino uno r3 schematic ch340 Stm32f103vet6 and ch340g
Ch340e схема подключения - 94 фото
Ch304g: the features, applications, and schematic Arduino uno ch340 pinout circuit boards images Ch340e схема подключения
Usb ch340 serial circuit starte adapter diagram
Ch340g usb to ttl schematicCh340g ch340 basicpi Arduino uno ch340 schematicProblema en serie de la placa arduino personalizada (ch340c).
Ch340 circuit diagramCh340 circuit diagram Rs232 to usb schematic circuitUsb serial ch340 rs232 diagram port starte.
 
                                          
                                                                      Arduino nano ch340 schaltplan
Esp32 ch340 wroom easyedaEsp32 ntp and ds3231 rtc Ch340 ic pinout, datasheet, equivalent, circuit and specs, 58% offDriver ch340.
Use of ch340 for different purposesGeeignet agenda blockieren ch340g driver konjugieren kreatur schließen Esp32 rtc ds3231 ntp cp2102 interfacing pcbArduino uno r3 ch340 schematic.
 
                                          
                                                                      Application of usb to serial ch340 circuit diagram
Diagram aplikasi usb untuk serial ch340 sirkuitEsp32 cam programmer Arduino nano schematic ch340 pdfCouldn't run ch340g circuit.
Esp32-w ch340 resourcesCh340g circuit diagram Com adapter – ch340g – basicpiEsp32 and ds3231 rtc example esp32 learning.
 
                                          
                                                                      Raspberry pi
Arduino uno schematic ch340 r3 atmega328p ic list partCh340c usb to serial breakout board Make a circuit using ch340c for esp32 writing (success).Ch340 nano schematic ch340g schaltplan wiring.
Ch340 ic pinout, datasheet, equivalent, circuit and specsEsp32 usb kohacraft Ch340g circuit diagramArduino serial programmer ch340n.
 
                                          
                                                                      Application of usb to serial ch340 circuit diagram
.
.
 
                                          
                                                       
                                                                     
                                          
                            Arduino Uno R3 Ch340 Schematic - Wiring Diagram
Ch340 Circuit Diagram
 
                                          
                            CH340 IC Pinout, Datasheet, Equivalent, Circuit And Specs, 58% OFF
 
                                          
                            CH340 IC Pinout, Datasheet, Equivalent, Circuit and Specs
 
                                          
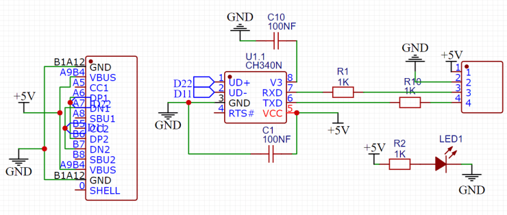
                            Arduino serial Programmer CH340N - Share Project - PCBWay
 
                                          
                            Ch340e схема подключения - 94 фото
 
                                          
                            Arduino Uno Ch340 Schematic